来源:智研咨询-产业研究
摘要:教育信息化向全链接、全感知、全智能的智慧化校园建设方向不断深化,市场规模也在逐年攀升,2017至2023年我国教育信息化行业市场规模由3405亿元增至5431亿元,年复合增长率达9.79%,2023年将达到5776亿元。

一、行业定义
教育信息化是指将信息技术引入教育领域的应用实践。它用以提高教育教学质量和效率,与其他行业利用信息技术改造传统行业没有本质的不同;侧重于教育过程中信息技术的应用,包括使用电子教材、在线学习平台、学生信息管理系统和其他教育信息系统,以改善学校管理和学生学习体验。

二、行业政策
教育事业是国家多年来持续重点关注、重点扶持和发展的重要事业。2018年4月,教育部印发《教育信息化2.0行动计划》,提出到2022年基本实现“三全两高一大”的发展目标,即教学应用覆盖全体教师、学习应用覆盖全体适龄学生、数字校园建设覆盖全体学校;信息化应用水平和师生信息素养普遍提高;建成“互联网+教育”大平台。围绕教育现代化建设目标,国务院和教育部密集推出指导政策,发布《关于加快推进现代职业教育体系建设改革重点任务的通知》《关于深入推进学术学位与专业学位研究生教育分类发展的意见》等一系列文件,将“加快信息化时代教育变革”列入战略任务,将“大力推进教育信息化”列入重点任务,为教育信息化产业进行规范性指导,提供政策支持,打造了良好的产业氛围。

三、行业壁垒
1、技术壁垒
教育信息化是知识密集型行业,要求信息化服务商具备较强的技术研发和维护能力。与此同时,行业技术与应用更新速度快,行业从业人员不仅要掌握需求分析、系统设计、数据库建模、程序设计、代码测试等软件工程技术,还需要不断对新涌现的技术与应用进行知识更新以适应行业的快速发展,诸如云计算、大数据、人工智能、区块链技术等。因此,较高的技术壁垒使新进入者很难在短期内进入教育信息化行业。
2、人才壁垒
教育信息化行业要求从业人员具有较高的综合素养,拥有计算机、软件、网络等全方位知识体系,了解学校多样化特定场景下的运行模式,同时具备现场的实施和管理经验。此类高素质的复合型人才,需要较长期的从业经历和持续的学习能力才能积累相应的行业经验和能力,培育周期较长。而新进入企业难以在短时间内建设既对行业有深度理解,又掌握新兴技术的人才队伍,因此行业存在较高的人才壁垒。
3、行业经验壁垒
教育信息化建设的过程中,存在细分领域多、业务复杂程度高、数据处理量大的特点,且各学校内部情况不尽相同,客户往往更多地考虑拥有较多与高校合作成功案例的信息化厂商。该类信息化厂商进入行业时间较长,对学校业务、信息化需求有深度认知,具有丰富的在该领域的产品研发经验。此外,高校客户在供应商选取方面,主要采取招投标方式,通常对信息化厂商的产品性能、技术方案、成功案例、商业信誉、售后服务保障能力等综合实力进行评比。新进入企业在产品成熟度、行业经验上往往不足,在招投标过程中不具竞争优势,因此存在行业经验壁垒。
4、客户壁垒
出于学校自身多元化及定制化的需求、重新更换并适应新系统所需的成本等多方面考虑,行业内客户群体对前期合作的服务商存在一定黏性,更换其他品牌的产品可能存在一定的替代成本和技术风险。此外,由于软件功能和服务通常与客户的操作习惯高度相关,当客户形成依赖性后,也不会轻易更换所用的软件和服务,因此行业内存在一定的客户壁垒。
四、产业链
进入教育信息化2.0时代,我国教育信息化形成了新的产业链格局,上游主要由基础设施供应商、云服务商和大型软件企业等构成,其提供硬件和云资源基础设施,以及中间件支撑软件产品,该等企业实力较强,行业集中度较高;中游主要为数字资源与平台开发服务商,包括支撑平台和管理应用类软件,以及教学数字资源,市场较为分散,参与企业较多;下游主要为学校及师生。

五、行业现状
近年来,随着延期开学、线上办公教学,各类信息化软件产品成为学校开展管理、教学活动的“刚需”,SaaS服务进一步得到推广和应用。管理方面,学校需要向师生发布各类校内外通知和资讯,收集和掌握师生近况,包括当前位置、出行信息、本人及同住人员身体健康信息等,确保全员、全时空覆盖;教学方面,在线教育平台和课程资源,为学校达成“停课不停教、不停学”的目标提供了有效的保障,同时促使教师打破线性教育,引导学生注重自主学习,进一步发挥信息化对学校教学、人才培养质量提升的作用。教育信息化向全链接、全感知、全智能的智慧化校园建设方向不断深化,市场规模也在逐年攀升,2017至2023年我国教育信息化行业市场规模由3405亿元增至5431亿元,年复合增长率达9.79%,2023年将达到5776亿元。

六、发展因素
1、有利因素
(1)行业政策促进发展
围绕加快教育现代化、建设教育强国的战略目标,《中国教育现代化2035》与《加快推进教育现代化实施方案(2018-2022年)》政策文件中谋划部署的重点任务,明确提出要加快信息化时代教育变革,推动教育组织形式和管理模式的变革创新,以信息化推进教育现代化。《教育信息化2.0行动计划》更强调了从注重“物”的建设向满足“人”的多样化需求和服务转变,从“管理本位”的教育管理向“服务本位”的教育治理转型。2022年1月,国务院印发《“十四五”数字经济发展规划》,提出深入推进智慧教育,推动“互联网+教育”持续健康发展。国家在相关政策上不断推动教育信息化建设,同时在软件和信息技术层面制定相关规划,大力支持并鼓励软件技术领域的发展,为教育信息化行业提供政策保障。
(2)长效机制提供投入保障
目前,国家和相关部门通过政策制定与实施,将“完善教育现代化投入支撑体制”列入教育现代化保障措施,要求完善教育现代化投入支撑体制,健全保证财政教育投入持续稳定增长的长效机制,确保财政一般公共预算教育支出逐年只增不减,确保按在校学生人数平均的一般公共预算教育支出逐年只增不减,保证国家财政性教育经费支出占国内生产总值的比例一般不低于4%。
(3)新兴技术加速融合运用
近年来,移动互联、大数据分析、人工智能、物联网、云计算、区块链等新兴技术得到逐步推广和应用,教育信息化产业在积极发展“互联网+教育”的过程中,不断探索综合利用新兴技术实现未来教育教学新模式的道路,为信息技术与教育的融合创新发展增加了驱动力。对终端校园用户来说,信息化行业与新兴技术的深度融合更能打造全面感知的校园物理环境,进一步提升对用户群体学习、工作情景和个体特征的智能识别能力,将学校物理空间、数字空间有机衔接,为师生建立智能开放的教育教学环境和便利的生活、工作环境。对于信息化企业来说,新兴技术的融合应用提高了数据资源获取、分享、运用能力,扩大了软件产品技术演进和更新迭代空间,给行业发展带来更多活力。
(4)新冠疫情凸显了教育信息化建设重要性
新冠疫情发生后,国家教育部在评估我国教育信息化发展现状后所做出“停课不停学”的决策,带来超大规模在线教学和管理实践,使得数十万所学校、近三亿师生在无法预估的窗口时间内,暂时脱离现实课堂进行前所未有的线上大迁徙。学校通过云开学、云教学、云考试、云答辩、云毕业、云招聘等形式保障学生如期完成学业,通过师生健康申报系统进行疫情防控和师生出行管理。此次新冠疫情的应急响应,既检验了我国推行教育信息化的前期成果,也提升了业务部门的信息化管理意识和治理水平,凸显了教育信息化建设的重要性,也将进一步促进我国教育信息化产业的快速发展。
2、不利因素
(1)行业流程和数据标准化研究和沉淀的风险
随着大数据分析和智能决策应用起步、软件产品SaaS化模式推行、产教融合人才培养对跨云资源的融合等高校信息化新趋势的出现,对于行业业务流程和数据模型的一体化标准建设提出了极高的要求
(2)融资渠道受限
软件行业企业普遍具有轻资产、高研发投入的特点。作为轻资产企业,从传统融资渠道融资难度较大;软件行业产品技术换代速度较快,企业需要投入资金不断进行技术升级及产品的研究开发。此外,软件企业承做大型项目,需要持续投入较多的人力、物力和财力。整体来看,软件企业研发、运营资金需求大,但融资渠道受限。
(3)持续性满足客户的多样化需求
软件行业属于知识密集型行业,人才是软件企业的核心竞争力。一方面,随着科技的不断发展,需要持续引进新兴技术领域人才;另一方面,软件行业人力成本占总成本的比例显著高于其他传统行业。若企业不能采取有效措施提升企业盈利能力和人均产出,持续上涨的人力成本将对企业的经营业绩造成较大压力。
七、竞争格局
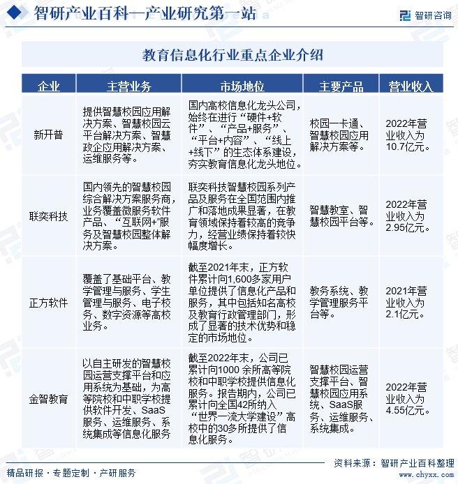
教育信息化行业中根据企业聚焦的环节以及企业技术实力较为强劲的领域进行划分,可以将教育信息化行业的厂商划分为系统供应厂商、解决方案厂商、内容供应厂商以及硬件设备厂商。行业各派系中竞争者众多,其中,以解决方案厂商为主的部分教育信息化代表性企业已完成了对教育信息化产业链多环节的布局。解决方案服务商中新开普的经营规模较大,具有较强技术实力,其在校园一卡通解决方案领域处于行业领先地位,在校园卡智能终端研发和设计领域具有较强技术实力;联奕科技主要从事数字校园产品及解决方案和系统集成解决方案两大类业务,在智慧教室解决方案等领域拥有一定优势;正方软件在教学管理服务平台系统等领域具有较强实力。金智教育研发投入较大,产品线较为丰富,市场影响力较高,整体处于行业第一梯队。

注:本文转自智研产业百科平台,如需获取更多行业信息和定制服务,可进入智研咨询搜索查看。
智研产业百科是智研咨询推出的产研工具平台,致力于为您提供全方位的百科式产业信息查询服务。智研咨询践行用信息驱动产业发展的企业使命,完善和丰富企业方法论,依托产业百科平台提升信息价值,持续为行业发展及企业投资决策赋能。教育信息化产业百科作为教育信息化产业一站式系统化研究工具,全面归纳了教育信息化产业知识信息,内容涵盖教育信息化产业的定义、分类、政策、产业链、竞争格局、发展趋势等,并依靠信息技术建立智能互链的行业知识图谱,为行研从业者及相关投资者提供深入的洞察力和全面的信息。
智研咨询以“用信息驱动产业发展,为企业投资决策赋能”为品牌理念。为企业提供专业的产业咨询服务,主要服务包含精品行研报告、专项定制、月度专题、可研报告、商业计划书、产业规划等。并提供周报/月报/季报/年报等定期报告和定制数据,内容涵盖政策监测、企业动态、行业数据、产品价格变化、投融资概览、市场机遇及风险分析等。